NB679是一个全集成的高频、同步、整流、降压开关模式转换器,具有固定的5V输出(NB679A为固定5.1V电压输出)。它提供了一个非常紧凑的解决方案,在宽输入电源范围内实现8A连续输出电流和10A峰值输出电流,具有出色的负载和线路调节功能。如需了解更多NB679的芯片信息,可联系桑尼奇肖生,MP:18576774167,QQ:1735477079。(更多详情)
一、NB679的特性:
1、5.5 V至28 V宽电压输入范围
2、固定5 V输出
3、支持5.5 V-5 V
4、Fs超过25 kHz的超声波模式
5、100μA低静态电流
6、8A连续输出电流和10A峰值输出电流
7、快速瞬态自适应COT
8、用于负载调节的直流自动调谐回路
9、POSCAP和陶瓷输出电容稳定
10、内置带开关的5 V,100 mA LDO
11、1%参考电压
12、内部软启动
13、输出放电
14、700 kHZ开关频率
15、OCP,OVP,UVP和热关断
16、通过EN或电源循环进行锁存复位
17、QFN-12(2mm x 3mm)封装
二、NB679的应用
1、笔记本电脑
2、平板电脑
3、网络系统
4、个人视频录像机
5、平板电视和显示器
6、分布式电力系统
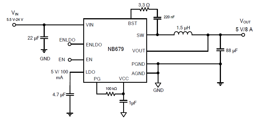
三、NB679的典型应用图

四、NB679的采购信息

五、NB679的丝印及引脚信息

六、NB679的推荐PCB布局

七、NB679的封装信息

由于NB679具有大电流、固定电压输入、宽电压输入等特性,在产品设计中应用广泛。在去年瑞芯微发布的一款RK3399主控方案中便将NB679作为一颗特征料列入了参考设计中。如您有RK3399及NB679这方面的需求,可按以下方式联系肖生QQ:1735477079 MP:18576774167。
(以上信息由深圳市桑尼奇科技有限公司提供 www.sunnyqi.com)
评论列表: