16
2013
07

SG3525A-D

         SG3525A-DON半导体公司推出的一款脉宽调制(PWM)控制芯片。该芯片+5.1基准电压精度为,其基准电压值在误差放大器的输入共模范围内,使芯片无需外接电阻。芯片内部还含有软启动电路、关断电路等功能电路。QQ:1762516767 18675554078,原装现货,欢迎交流。更多详情

SG3525A-D的采购信息如下:

image 

SG3525A-D的主要功能特性包括:

18.0 V to 35 V Operation

25.1 V 1.0% Trimmed Reference

3100 Hz to 400 kHz Oscillator Range

4Separate Oscillator Sync Pin

5Adjustable Deadtime Control

6Input Undervoltage Lockout

7Latching PWM to Prevent Multiple Pulses

8Pulse−by−Pulse Shutdown

9Dual Source/Sink Outputs:  400 mA Peak

10Pb−Free Packages are Available

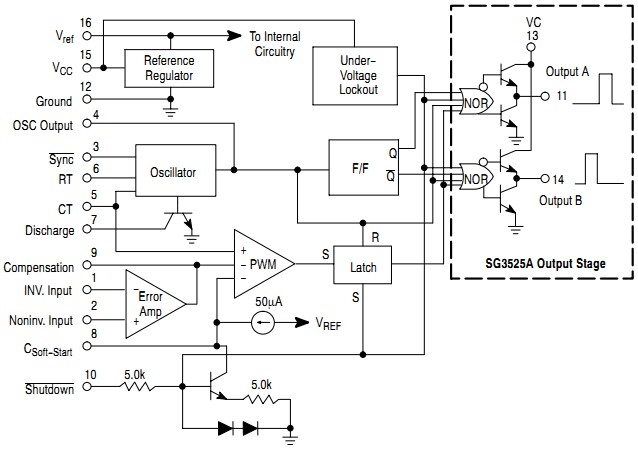
SG3525A-D的功能框图如下:

image 

SG3525A-D的管脚图如下:

image 

(以上信息由深圳桑尼奇科技有限公司提供)

 

 

 

« 上一篇下一篇 »

相关文章:

评论列表:

发表评论:

◎欢迎参与讨论,请在这里发表您的看法、交流您的观点。