ETA2359是ETA(钰泰)品牌下一款高效率、高频率的同步降压芯片,它可以实现固定1.4MHz的频率下输出1.2A的电流,这个电流PWM模式控制外部的一些小型的外部部件,比如输入输出陶瓷电容,小的电感,同时提供低的输出波纹。同时ETA2359的封装很小,并且没有外部补偿元件。这对于一个对板子空间要求很严格的设计者来说,是一个非常理想的选择方案。ETA2359还采用了专有的控制器件,这个器件可以在为在轻负载时启动功率节省模式。ETA2359的封装是SOT23-6。了解更多,请联系张经理18576760724(手机微信同号),QQ:2860224697原装现货,欢迎交流。(更多详情)
ETA2359的应用:
1、机顶盒
2、安防监控
3、LED驱动
ETA2359的特点
2、94%的高效率
3、可以提供1.2A的电流
4、1.4MHz的开关频率
5、不需要任何外部补偿
6、电流控制模式
7、逻辑控制关断
8、热关断和UVLO
9、SOT23-6封装
ETA2359的购买信息如下:

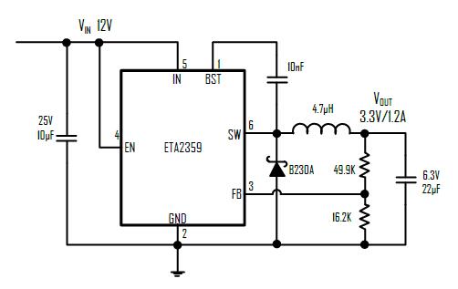
ETA2359的电信应用电路:

如需取样或者技术支持请咨询联系:
张经理
Mobile: 18576760724(微信同号)
E-mail:sunnyqi005@126.com
QQ:2860224697
地址:深圳市宝安区新湖路与劳动路交汇处,宝捷安经贸中心1303室
(以上信息由深圳桑尼奇科技有限公司提供)
评论列表: