MP1484是一款同步BUCK调节器,该芯片集顶部和底部于一体的85M欧MOSFET,提供3A的持续宽工作输入电压下的负载电流,电流模式控制提供快速响应和循环电流限制功能。该芯片被广泛LCD TV .环保电子产品,笔记本电脑等产品中。
MP1484采购信息如下:

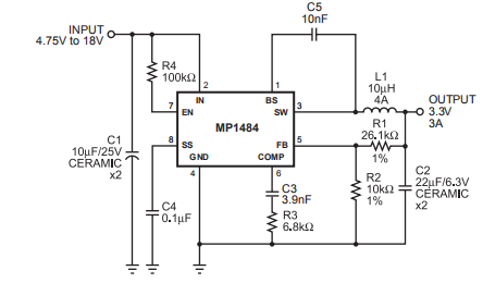
应用电路如下:

封装图如下:

以上信息由深圳市桑尼奇科技有限公司提供,原装现货,联系人:戴先生。QQ:3246409476
TEL:13028820229.我司是瑞芯微,全志,晶晨配套芯片的供应商,包括主控,DDR,EMMC,DCDC,网络芯片,网络变压器,等芯片的供应。同是也是华存EMMC的代理,普冉SPI FLASH的代理商。安全芯片瑞纳杰的代理商。
评论列表: