TM7707是应用于低频测量的2/3通道的模拟前端,该器件可以接受直接来自传感器的低电平的输入信号,然后产生串行的数字输出。可实现24位无丢失代码性能,选定的输入信号被送到一个基于模拟调制器的增益可编程前端,片内数字滤波器处理调制器的输出信号,通过片内控制寄存器可调节滤波器截止点和输出更新速率,从而对数字滤波器的第一个陷波进行编程,TM7707是双通道全差分模拟输入,只需2.7-3.3或4.75-5.25的单电源,TM7707是用于智能系统,微控制器和基于DSP系统的理想产品,其串行接口可配置为三线接口。
功能方框图如下:

封装图如下:

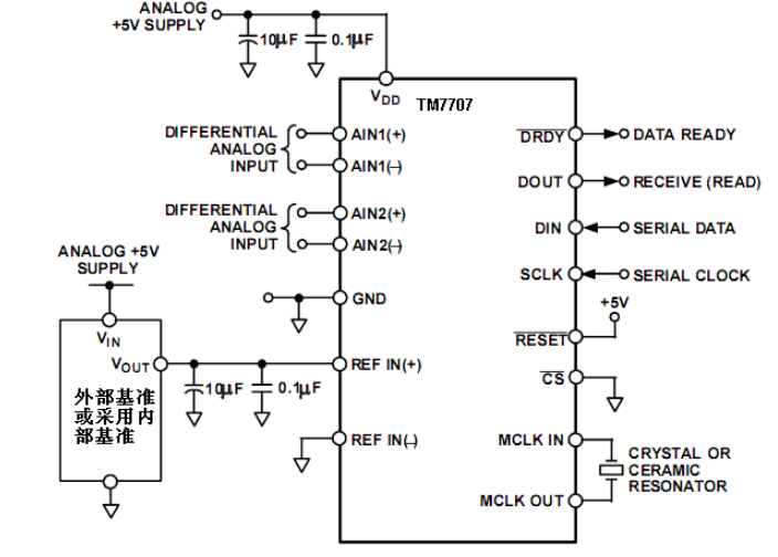
典型应用电路如下:

以上信息由深圳市桑尼奇科技有限公司提供,如需获取更多信息,请联系戴先生,QQ:3246409476 TEL :13028820229,原装现货,欢迎交流。同时我司还代理瑞纳杰的MCU,也在额温枪上有在大批量使用。同时我司还是RK 全志,晶晨的配套芯片的供应。包括主控,DDR,EMMC 电源,网络,WIFI模块。并且代理普冉品牌的SPI FLASH.华存EMMC,并且在许多主控原厂上测试认证通过了。
评论列表: